
封面新闻记者 吴冰清金风资本
12月15日,记者从成都公交集团获悉,为强化龙泉驿周边居民公交出行功能,进一步提升居民出行体验,10条公交快线将于12月16日起开行。
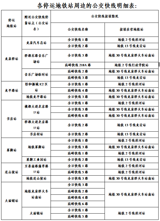
10条公交快线,在12月16日至19日为试运行,从12月20日起正式运行,其中包含3条全日快线和7条高峰快线,接驳地铁2号线洪河站、地铁13号线龙安站和地铁30号线龙泉驿火车站南站等站点。
新开行的全日快线在平峰期及早晚高峰期均运行,保障市民基本出行金风资本,高峰快线在早晚高峰期运行,如遇大客流将加密发车班次,灵活采取滚动发车等方式服务市民。

10条公交快线详情
目前,每个停运地铁站周边区域均开行了多条公交快线接驳至运营地铁站,此外,龙泉驿区还将按需优化调整、提频加密区内12条既有常规公交线路,强化与地铁多点接驳,增强停运区段沿途居民出行服务。
记者了解到,成都公交集团已投入200余台多种车型公交车,灵活适配不同道路条件;另备应急车辆可快速灵活调度,满足大客流期间运力需求。开线初期,洪河、龙泉汽车总站等9个大客流站点提供志愿服务,现场提供引导咨询、线路讲解等场景服务,进一步便捷市民快速换乘,提升出行效率。

各停运地铁站周边的公交快线明细表
成都公交集团相关负责人介绍,后续将持续密切关注客流出行特征金风资本,结合实际需求动态调整线路发车频次、线路走向、停靠站点等。
广盛网提示:文章来自网络,不代表本站观点。